广泛用于各种照明设备,其光输出量(发光效率)通常以流明/瓦为单位计量,已经超过了荧光灯的发光效率。
高 亮度(HB)LED目前已广泛用于各种照明设备,其光输出量(发光效率)通常以流明/瓦为单位计量,已经超过了荧光灯的发光效率。而采用高容量、单节Li+电池驱动高 效率LED光源时,由于电池电压仅为3V至4V,需要解决电源转换问题。可靠性及安全特性使得HB LED成为电池备份照明系统(应急照明等)的优选方案。
随着LED制造技术以及电池技术的进步,目前最高容量的锂离子(Li+)电池能量密度可以 达到 750kJ/kg左右;镍氢(NiMH)电池的能量密度略低一些,大约为200kJ/kg (而汽油的能量密度为44MJ/kg)。单节Li+电池的端电压约为3.7V,要想直接驱动多个串联的LED,则需把多节电池串联在一起,但这会带来功率 分配等设计问题,用户也往往首选单节电池供电的方案。

为了向开关MOSFET提供足够的栅极驱动电压,MAX16834要求工作电压至少为4.5V,以便MOSFET进入低阻导通状态。对于采用n沟道FET工作在boost模式的HB LED驱动器,这者要求很常见。
单节Li+电池的驱动电压可能低至3V,无法支持电路中FET及其它电路的正常工作。这就需要将电池电压提升到较高电压,器件即kb体育平台 kb体育在线入口可正常工作。

为了消除电池放电期间对电压的影响或电池阻抗的升高,可采用大电流、低电压电源代替电池,从而使输入电压保持基本稳定,通过改变LED 驱动电流改变系统负载。
LED 调光能以两种方式进行:模拟调光和脉冲宽度调制(PWM) 调光。模拟调光简单地调节LED 串的 DC 电流, 以改变 LED 的光输出, 而 PWM 调光则 改变 LED 串中恒定电流的占空比,以有效改变 LED 串中的平均电流,以此实现调光。尽管模拟调光的简单性富有吸引力, 但是这种方式对很多应用不合适, 因为 模拟调光仅在 10:1 的亮度调节时, 就损失超过25%的准确度, 而且这种调光方式使 LED 产生色彩失真。 相比之下, PWM 调光可以在准确度没有任何显著损 失的情况下,产生 3000:1 以及更高的调光比 (在 100Hz 时),而且 LED色彩kb体育平台 kb体育在线入口没有改变。

图3:用于汽车前灯、具备25:1的内部 PWM 调kb体育官网 kb体育网址光、效率为94%的升压模式 LED 驱动器
LED 路灯控制系统结构框图如图4所示,本系统中关键部件是控制器,控制器的功能主要有:

(1)白天对太阳能电池板的电压和电流进行检测,通过 MPPT 算法追踪太阳能电池板最大输出功率点, 使太阳能电池板以最大输出功率给蓄电池充电, 并控制太阳能电池对蓄电池进行充电的方式;(2)控制光电互补自动转换, 晚上控制蓄电池放电, 驱动 LED 负载照明;当在太阳光照不足或阴雨天气, 蓄电池放电电压达最低电压时,能自动切换到市电供 LED 路灯点亮;(3)对蓄电池实行过放电保护 、过充电保护、短路保护、反接保护和极性保护;(4)控制 LED灯的开关,通过对外环境监测,可以控制 LED 灯开灯、关灯时间。
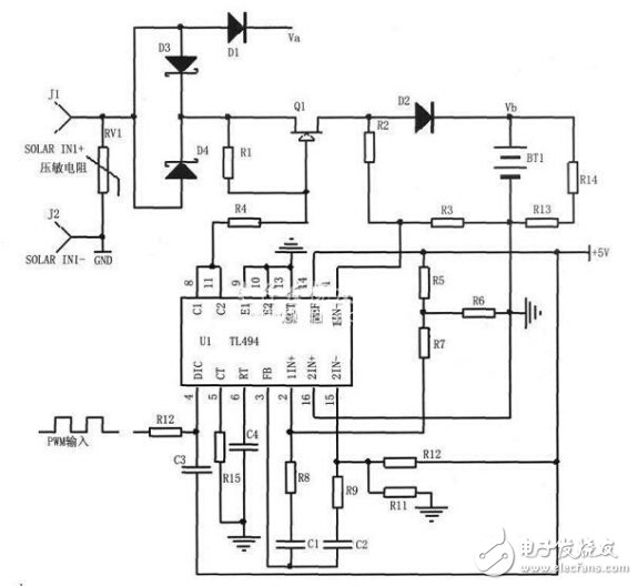
充电电路用来调节充电电流与电压, 使太阳能电池板稳定地对蓄电池充电。 由于每天在各个时段太阳能电池板所转换的太阳辐射能不同, 使得太阳能电池输出 的电流和电压各不相同,这就需要通过必要的充电电路来控制。本电路就是用 TL494 实现的电压型脉宽调制(PWM)控制电路,电路图如图5所示。

编辑点评:本文所采用最新技术、高容量Li+电池提供照明解决方案,避免多级电源转换而导致的效率低下问题,有助于延长电池使用寿命。通过对LED 路灯系统设计和实际测试观察,其结果基本符合设计要求。