针对目前智能家居结构复杂,成本高昂等的缺点,利用开关电源和单片机设计了一种无线智能家居系统。它将控制指令由遥控器通过无线方式发进到控制器上的无线模块,再由无线模块将指令解析给单片机,通过由单片机控制的开关电源来控制继电器的开和关,从而达到智能化控制家电电源开关的目的。
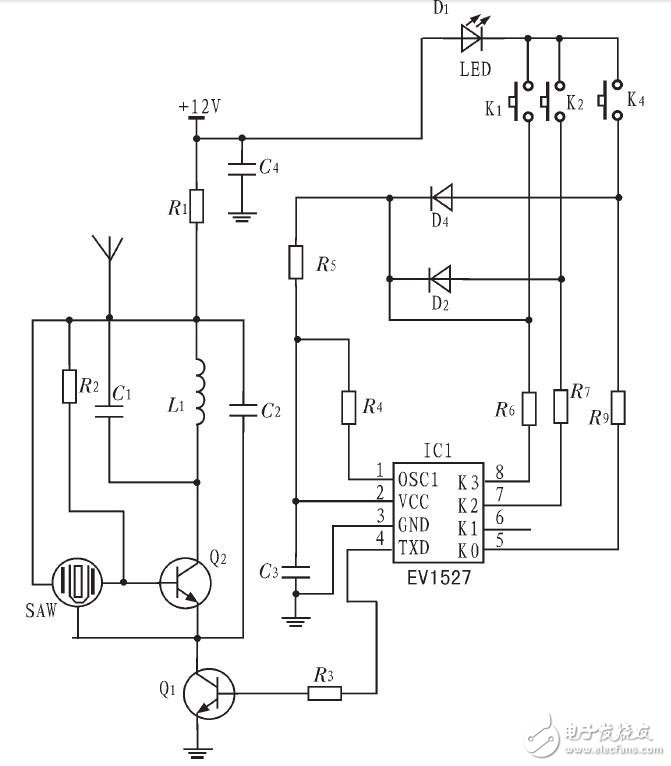
发送模块主要由HS1527($1056.0000)无线发码芯片、声表面滤波器、指示灯及滤波电路等组成,发送模块作为遥控器来操作,电路图如图2所示。当按下不同的按键K时,发码芯片就会通过天线发出不同的编码,编码经过天线发送到接收模块由接收模块将编码交由控制模块解析处理,发送模块供电电压12 V,由电池供电。

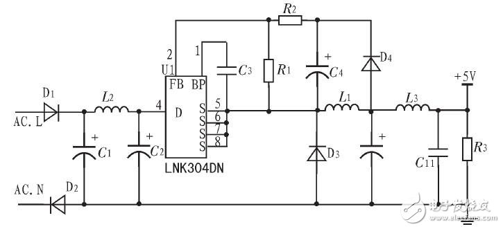
无线接收模块由两部分组成,供电部分由LNK304DN($0.5040)及外围电路组成,该电路可将220 V交流电压转换成直流5 V电压,分别给接收模块和控制模块的处理器供电,电路图如图3所示。

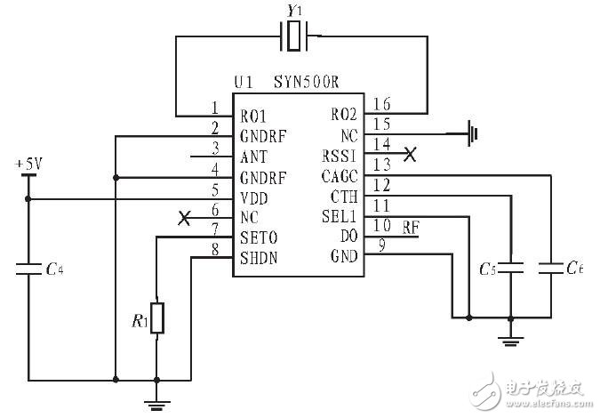
无线接收部分主要由解码芯片SYN500R、晶振和外围电路组成超外差接收模块,接收模块负责接收来自发送模块的编码,然后将编码交由处理器处理,处理器处理后通过放大器将信号放大,然后控制继电器的开和合,接收部分电路图如图4所示。

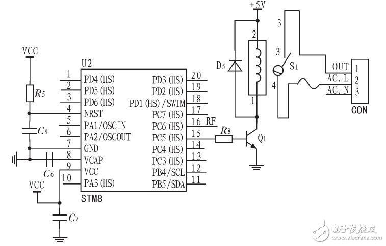
控制模块主要由处理器单片机、继电器和外围元件组成开关电源,con端接入交流照明电,AC-L和AC-N分别接入交流电火线和零线,OUT端连接负载,此系统可以控制多路负载,实验中该控制模块连接了一个继电器控制一路负载,控制模块电路图如图所示。

目前的智能家居无线远程控制技术还处于不断发展完善中,在实际应用中也遇到了一些问题。例如受当前无线网络信号的干扰、传送带宽方面和稳定性的限制,使得诸如高质量活动图像传输等一些更高层次的功能应用仍比较难以实现,但随着我国通信网络的逐步建成,这些制约都将会被突破,家居智能化以及无线远程控制技术将会得到更大的发展。
本文选自电子发烧友网2014年12月《智慧家庭特刊》“EE DESIGN($9.9900)”栏目更多关于智能家居设计技巧与精华请下载相关特刊。

科学技术发展迅速,借助飞速发展的网络和信息技术,人们可以足不出户地纵览全球。为了适应信息化的需求,科研机构将智能化的理念引入小区管理,并进一步引入家庭,从而产生了智能家居的概念。将手机通信和以太网通信技术引入智能家居的设计,恰好利用了现有的良好的通信条件,使在外的业主能及时了解家中的安全,提高业主的安全感,而且通过手机实时控制家电,提高了业主生活的舒适度。
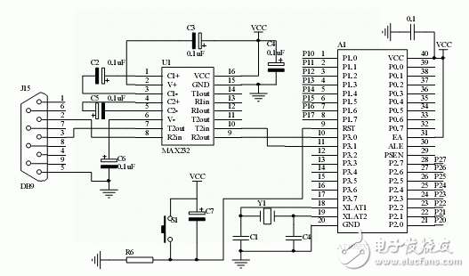
串行端口电路:家电控制板采用串口与XSBase270实验箱进行通信,其采用了经典的兼容RS-232标准的MAX232

其中2脚RxD为接收引脚,3脚TxD为发送引脚,GND为信号地引脚。一般情况下普通串口只接这几个引脚;特殊的串口,如蓝牙串口除接上述的三个脚之外,还接了DSR引脚和CTS引脚,是因为蓝牙串口的数据流输出采用这两个脚的信号控制;而其他引脚是跟MODEM相关的。在智能家居系统中,家电控制板接普通串口,GSM模块接蓝牙串口。RS-232信号相对于信号地而言,在正负电平之间摆动。发送数据时,发送端输出的正电平在+5V到+15V之间,负电平在-5V和-15V之间。无数据传输时,线上为TTL电平。接收器典型的工作电平在+3V~+12V与-3V~-12V。由于发送电平和接收电平的差仅为2~3V左右,所以其共模抑制能力差,加上双绞线的分布电容,信号传输距离最大为15m,最高速率为20kb/s。MAX232($2.0686)包含2个驱动器、2个接收器和一个电压发生器电路,提供TIA/EIA-232-F电平。该器件符合TIA/EIA-232-F标准,每一个接收器将TIA/EIA-232-F电平转换成5V TTL/CMOS电平。每一个发送器将TTL/CMOS电平转换成TIA/EIA-232-F电平。

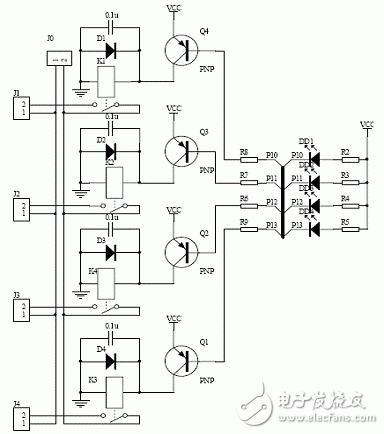
家用电器控制的接口电路如图2-7 所示,K1~K4 为继电器,分别控制四路家电的闭合和断开,Q1~Q4 为继电器线圈电流驱动,电路由单片机的P1口进行控制,DD1~DD4 发光二极管用于显示某路控制电路的工作情况,主要为了调试电路而设置。

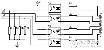
烟雾、煤气泄漏、红外等这些传感器的报警信号通过光电耦合接入单片机的P2 口,如图2-8 所示,在传感器没有报警信号时,光电耦合芯片处于截止状态,与之相接的单片机端口为低电平;当传感器有报警,传感器输出高电平,此时光电耦合芯片导通,与之相接的单片机端口为高电平,由单片机对报警信号进行采集并做出相应处理。
如图所示为系统遥控发射原理图,P1.0 口为按键输入口;P2.0 口为红外发射端口,用于输出38kHz 载波编码,脉冲经9013(NPN)放大然后由红外发射管输出;第9 脚为单片机的复位脚,采用RC 手动复位电路;18、19 脚接晶振。

一般的红外接收头主要由集成电路外加阻容元件,红外线接收管及滤波光片等组成,电路设计相对繁琐,在实际应用中不方便。而红外遥控接收头SM0038 集红外接收管,前置放大解调等于一体,无外部电路,体积小,密封性好,灵敏度高,应用kb体育平台官网 kb体育简单,用小功率红外发射管发射信号接收距离达35 米,并且价格低廉。它仅有三条管脚,分别是电源正极、电源负极以及信号输出端,其工作电压在5V 左右,接收频率为38kHz,它的主要功能包括放大,选频,解调几大部分,要求输入信号需是已经被调制的信号。从而使电路达到最简化,灵敏度和抗干扰性都非常好,是一个接收红外信号的理想装置。如图5 所示:

接收电路和调光电路的实现均是通过继电器实现的,给每一个继电器串联一个电阻,构成一个回路,本电路将四个继电器回路并联,连接在P0 口上,当四个继电器均闭合时,灯最亮,当三个继电器工作时,灯较亮,当两个继电器工作时灯次亮,当一个继电器工作时,灯最暗,当四个继电器都不工作时,灯泡处于关闭状态。接收电路图如图6 所示:

($3.7875)芯片,AT89C51($3.7875)是一种带4k字节闪烁可编程可擦除只读存储器的低电压,高性能CMOS 8 位微处理器。该器件采用ATMEL 高密度非易失存储器制造技术制造,与工业标准的MCS-51 指令集和输出管脚相兼容。由于将多功能8 位CPU 和闪烁存储器组合在单个芯片中,ATMEL 的AT89C51($3.7875)是一种高效微控制器,为很多嵌入式控制系统提供了一种灵活性高且价廉的方案。AT89C51($3.7875)是一个低功耗高性能单片机,40 个引脚,32 个外部双向输入/输出(I/O)端口,同时内含2 个外中断口,2 个16 位可编程定时计数器,2 个全双kb体育平台官网 kb体育工串行通信口,AT89C51($3.7875)可以按照常规方法进行编程,也可以在线编程。
此系统参考设计与现有解决方案之间有高度差异,这种设计不含电池,因此免去了电池更换、电池充电的麻烦,并且节省了与电池维护相关的成本。此解决方案还确保了不存在与安装相关的限制,只要存在普通室内照明即可。此外,也没有 ON/OFF 开关;整个负载连接和断开均由电源管理 IC 处理,因此确保了此解决方案具有自我管理能力。


经优化的太阳能电池 (Cymbet),适用于室内照明环境,通过可管理太阳能电池的高效直流/直流升压转换器/充电器,实现超低功耗,从低输入源实现持续能量收集:VIN 80mV(典型值),超低静态电流:电源管理 IC 的 Iq 小于330nA(典型值),而 BLE 芯片为 1uA,冷启动电压:VIN 330mV(典型值),可编程的动态最大功率点跟踪 (MPPT)。
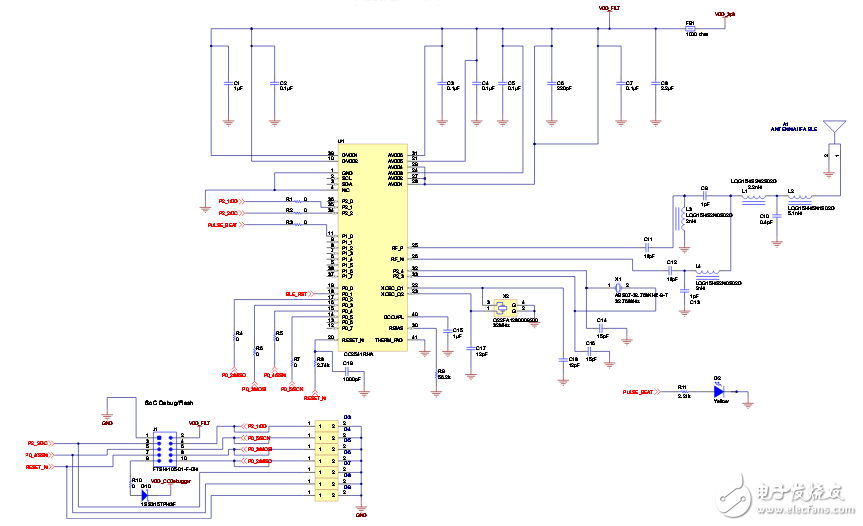
以太网开发板。作为终端,采集房间内的温湿度、声音、光线等信号,并通过以太网发送出去。接收端可以为一样的终端,也可以是PC,甚至是一个简单的安卓APP。可以作为智能家居的学习开发板。STM32($20.3400)ENC28J60($2.3200)以太网开发板整个电路采用STM32($20.3400)F103RBT6(STM 32F103RBT6数据手册)作为主控制芯片,以太网芯片ENC28J60($2.3200)S和NRF24L01($1.4400)(NRF24L01($1.4400)数据手册)无线模块实现无线通讯。
功能模块包括:TM32开发板最小系统、电源模块、LCD1602液晶显示模块NRF24L01


以太网构成智能家居的数据传输网络,不仅可以避免重新布线的麻烦,同时可以提供可观的数据吞吐能力,并且可以平滑过渡与互联网相连接。依据以太网这些优点,提出一个基于STM32
ENC28J60($2.3200)以太网终端的解决方案,满足了智能家居远程控制的基本需求。
无线监控报警系统主要由GSM短信模块、监控者手机和智能监控模块组成,GSM模块主要提供系统和用户之间的通信信道。智能监控模块及其外围电路可实现对周围数据的采集和监控,如果监控对象正常的话就继续循环监测,如果出现问题,微控制器即采用AT命令通过GSM短信模块发送短信息给监控者,监控者也可用短信息的命令形式去设置以微控制器为核心的智能模块,以及发送短信消息查询命令和监控情况,从而达到无线监控的目的。
PT2262/2272配对使用可组成遥控发射和接收电路。其中PT2262组成遥控器,PT2272组成接收器,它们必须工作在同一频段,地址编码必须完全相同才能配对使用。发射电路用来发射3I5MHz的高频载波,将编码后的地址码、数据码、同步码随同载波一起发射出去,接收电路将发射电路发射出的信号有效地接收过来,经过放大后,再送入解码电路解码后,变成所需的电信号。当解码芯片PT2272接收发送过来的信号时,VT脚输出一个正脉冲,经9014取反后向单片机产生一个中断请求,CPU接到中断信号后读取PT2272芯片的内容,与此同时,相应的数据脚也输出高电平。如果发送端按键一直被按住,编码芯片也会连续发射。当发射机没有按键按下时,PT2262不会与电源连通,所以315MHz的高频发射电路不工作。PT2272组成的接收电路设计图见图2。
PT2272解码芯片分为锁存输出和非锁存输出。后缀数字n表示有n路并行的控制通道,当采用n路并行数据时,对应的地址编码应该是位。地址输入端,有三种状态可供选择:悬空、接电源、接地;数据输出端,只有两种状态可供选择:接电源、接地。本次设计选用PT2272-M4,即采用非锁存输出、地址码8位、数据码4位。

TC35主要由GSM基带处理器、GSM 无线模块、电源模块、闪存、ZIF连接器、天线个引脚, 通过一个ZIF 连接器引出。这40个引脚可以划分为5类, 即电源、数据输入/输出、SIM 卡、音频接口和控制。第1~14脚为电源部分, 其中1~5为电源电压输入端Vbatt+,6~10为电源地GND, 11、12充电引脚,13对外输出电压,14为ACCUTEMP接负温度系数的热敏电阻;24~29为SIM 卡引脚;33~40为语音接口用来接电线位数据输入/输出。TC35模块及其外围设计电路图见图3。
使用TC35这个模块时需要注意以下几点:(1)模块上电10ms后(电池电压须大于3V),为使之正常工作,必须在15脚(IGT)加时长至少为100ms的低电平信号,且该信号下降沿时间小于1ms。启动后,15脚的信号应保持高电平。(2)SIM引脚中的CCIN引脚用来检测SIM卡支架中是否插有SIM卡。当插入SIM卡,该引脚置为高电平时,系统方可进入正常工作。(3)TC35的SYNC引脚有两种工作模式,一种是指示发射状态时的功率增长情况,另一种是指示TC35的工作状态。本模块使用的是后一种功能,即当LED熄灭时,表明TC35处于关闭或睡眠状态;当LED为“600ms亮/600ms熄”时,表明SIM卡没有插入或TC35正在进行网络登录;当LED为“75ms亮/3s熄”时,表明TC35已登录到网络,处于待机状态。
本文系统介绍了无线监控报警系统的工作原理、总体设计框图,对系统的内部组成部分电源、单片机、PT2272、TC35进行了阐述,并给出了PT2272和TC35的具体设计电路图。这篇文章是针对家庭安全设计的一款无线监控报警系统,也可用于其它场合。借助最可靠、最成熟的GSM移动网络,直接将警情以短消息(短消息是全球移动通信系统中最简便的数据通信方式。随着短消息业务的日益完善,短消息已具备承载重要数据信息的能力)的形式反映到用户手机显示屏上,具备可靠性强、体积小和功耗低等特点。

电子发烧友网技术编辑点评:介绍了一种家居安防无线监控报警系统的硬件电路设计方法,它以SM89516A单片机为核心,通过控制由解码芯片PT2272、射频接收模块组成的接收电路,对感应器采集到的报警信息进行处理,通过控制TC35模块以GSM短消息的方式实现合法用户手机与监控报警系统之间的指令与数据接收和发送。该报警器具有现场警笛报警和无线报警功能。
提出了通过远程电话实现智能家电控制系统的一种实现方案。介绍了家电和电话之间的控制接口电路, 讨论了系统结构及硬件。智能家电是将计算机通信网络技术与数字技术,以简单精巧的形式融入到传统家电中,使家电具备智能化和信息网络功能。智能家电的产生和发展将对传统家电、计算机和通信业产生深远影响。
DTMF 双音多频信号解码电路是目前在按键电话、程控交换机及无线通信设备中广泛应用的集成电路。双音多频信号是一组由高频信号与低频信号叠加而成的组合信号,本系统采用HT9170作为DTMF 信号的解码核心器件,如图2 所示。
HT9170 是一个具有数字解码和滤波功能的双音多频信号接收器,通过三次滤波和两次数字解码电路将DTMF 信号输入转换为四位并行二进制码数字信号输出。芯片内有一个内置的放大电路对输入信号进行调整。其预置滤波电路可将350Hz ~400Hz 信号滤掉,再通过低通滤波电路和高通滤波电路将信号分解为低频信号和高频信号。利用数字计数的方法对16 种DTMF 输入进行解码,并产生4bit 的代码输出。当HT9170 接收到远端用户发送的DTMF 信号时,其DV 引脚被置成高电平,同时DTMF 信号被送至内部电路进行解码,将OE 脚置成高电平后,其D0~D3 脚输出四位并行二进制数据,DTMF 输入与解码输出对应关系如表1 所示,其中Z为高阻态。输出的四位并行二进制数据直接与单片机的P0. 0~P0. 3 连接,读入至单片机处理。

电话被呼叫时,交换机发来振铃信号。振铃为连续的正弦波,电压有效值50V 12 V ,振铃周期约为5 秒。为避免用户呼叫系统时产生的高压振铃信号对DTMF 信号解码电路产生危害,在系统待机及振铃时,DTMF 信号解码电路应处于离线状态。只有在系统检测到振铃并自动摘机后,DTMF 信号解码电路才处于上线状态 。
系统抛弃了一些复杂的,兼容性差的芯片,取而代之的是得到广泛应用并且控制简单的DTMF 双音频解码芯片和单片机,识别率高,并且技术成熟,使得系统可以在复杂环境下稳定工作。此外,可以通过进一步的高级菜单设计与驱动电路设计来完善控制单元,增加控制家电的运作时间、风速等级等复杂操作,使远程家电控制方式更加智能化。

电子发烧友网技术编辑点评:介绍的电话远程智能家电控制系统以标准程控交换信令作为系统控制命令,实现对家用电器等设备的远程控制。广泛应用并且控制简单的DTMF 双音频解码芯片和单片机,识别率高,实现方案制作简单、投资低,此外由于价格低、使用方便等特点而便于推广。
每年因为睡眠呼吸疾病死去的人不在少数,很恐怖吧。这就是睡眠呼吸暂停症,一般在诊断患者是否罹患睡眠呼吸暂停症是指患者在睡眠中出现呼吸暂停和低,通气的总次数超过每小时5 次。如何保证家里的睡眠呼吸暂停症患者安全睡眠呢?本文将介绍一种无线型睡眠呼吸暂停症监视系统电路设计。
心跳变化使用的感测组件为光传感器,主要利用人体心脏收缩时血管中的血流量及血氧浓度会因此而产生变化。本系统采用光耦合器(CNY70($0.5376))利用光反射法侦测血管末端血流量的变化。音频信号接收器主要是接收睡眠时因呼吸道阻塞所产生的鼾声,本系统采用电容式音频接收器作为信号接收的主要组件,利用接收音波压力改变振动膜的位移量,使振动膜与铝质外壳间的电容CT 随着音波强弱改变电容量,再经FET 完成阻抗的转换产生RECM,使REXT 和RECM 的分压改变,得到不同的输出。图1 为音频接受器内部架构及动作原理。

心跳变化时,传感器所测量到的信号,包含有直流偏压(DC Offset)、心跳变化的信号、呼吸及肌肉颤动、60Hz 及高频的噪声,其中心跳变化的信号为所需的信号,其它信号一律视为噪声,因此分别采用硬件的前置滤波电路及软件两种处理方式,以消除不同的噪声对测量所造成的影响。前置滤波电路主要特点是可以减轻软件程序进行数字信号处理所需的运算量及时间,避免造成信号处理过程中延迟情形。图2 为心跳感测电路。

利用呼吸时胸腔的起伏拉动卧式可变电阻改变电阻值因而产生的电压变化,经由信号放大电路、比较电路,即可判断呼吸的情形。图3为呼吸感测电路。

图4 所示为本系统CPU 及显示电路。CPU 是使用盛群半导体股份有限公司所生产的HT46R24 微控制器,其中由Port A 及Port C 驱动15*4 中文显示型LCD,作为生理参数数据的显示,Port B 为生理参数及定时器的输入端,而Port D 则经过MAX232($2.0686)准位转换做串行传输。
生理参数测量计之程序如下:在生理参数测量时为了避免读取到身体翻转时的错误信号,利用多重读取的方式加以避免,在信号变化时连续读取,且每次读取间加入一段时间延迟,再经过比对读取的信号是否相同,此方式可降低信号读取时的错误率。处理完成后的生理参数资料存放于微控制器的缓存器,并通过中文型LCD 显示所测量到的生理参数。蓝牙无线模块传输方面,主要将储存在微控制器内部缓存器的生理参数数据通过RS-232 串行传输与个人计算机间做数据通讯。

电子发烧友网技术编辑点评:在设计单芯片微控制器时,必须以时间轴为基准,测量各项生理参数,才能于重建时找出各个生理参数间的关系。为了使生理参数测量计的体积小型化, 必须选择低消耗电量及体积较小的组件,并使用微控制器使整体电源消耗最小化。蓝牙无线传输模块为低功率消耗且高安全性的无线数据传输设备。
近年来,世界上多个国家制定政策以分阶段淘汰白炽灯泡。荧光灯及紧凑型荧光灯(CFL)的能效比白炽灯高,但含剧毒物质汞,存在环保顾虑。相比较而言,具备环保优势、近年来成本稳步下降的高亮度白光LED 技术已经快速改进,适合于白炽灯泡替代等LED 通用照明应用。LED 通用照明应用覆盖宽广功率范围,低至3 W 到15 W 的LED 住宅照明,中等功率有如15 W至75 W 的商业及建筑物装饰性照明,高至75 W 到250 W 的户外及基础设施照明,典型照明产品有如MR16/GU10 灯、E27/A19 灯泡、镇流器、筒灯、T8 灯管、街灯等。
($0.9720)及NCL3008x 系列等。中等功率LED 通用照明应用中可以采用NCL30000($0.6000)及NCL30001($1.2600)等单段式功率因数校正LED 控制器;功率更大的应用可以采用NCL30051($1.6625)和NCP1910($1.0875)这样的高能效组合控制器。对于中大功率LED 通用照明应用而言,设计人员还可以根据应用需求选择传统的两段式(PFC 段 + DC-DC 转换段)LED 驱动方案。其中,NCL30000($0.6000)及NCL30002($0.7425)均是单段式功率因数校正(PFC)、支持TRIAC 调光的LED 驱动器。安森美半导体开发了基于NCL30000($0.6000)/2 的非隔离可调光、高功率因数(PF) A 型灯、GU10降压LED 驱动器参考设计,其电路图如图4 所示。

/2 的非隔离、TRIAC 可调光A 型灯/GU10 降压LED 驱动器参考设计。

($0.3920)和NCL30083($0.4340)等器件,是安森美半导体新推出的高能效准谐振控制器,用于低功率LED 照明应用。这系列器件中,NCL30081($0.3920)和NCL30083($0.4340)支持分步调光(5 步调光),而NCL30082($0.3920)支持模拟、数字PWM 及TRIAC 调光。NCL30081($0.3920)和NCL30083($0.4340)的分步调光功能,使LED 照明灯具能够使用标准壁式开关就可进行5步调光。这种调光驱动方案可直接使用标准壁式开关,无需改造照明基础设施,成本具有优势。

电子发烧友网技术编辑点评:随着智能化的普及,LED 照明也得到迅速发展。本文分析了通用照明LED 驱动器面临的挑战,简要介绍各种功率等级的LED 通用照明应用的驱动器方案,并着重介绍了可调光的LED 驱动电路设计,以推动LED 通用照明发展及迎接LED
随着中国城市化进程的推进,经济的发展,能耗总量呈持续增长的态势,因此能源管理势在必行。对工矿企业、建筑楼宇的能源管理,依赖于对能源信息的数采集及分析。除电能外,其它种类能耗也需要采集,如水、气等。目前大部分的水表、气表,其信息远传方式为脉冲输出,并不适合能源管理系统的直接采集需求,因此很难将非电量的能耗信息融入能源管理系统。现有的脉冲采集器是针对老式机械式电度表开发的产品,完成电能脉冲到电度数的数字转化,但不能将水量、气量等转化成对应的数字当量。
三相交流电压、电流信号采集:基于成本、内部空间和0.5 级精度设计的综合考虑,电压信号采样选用电阻网络分压的方式,电流信号采样选用电流互感器加电阻取样的方式,并都采用二极管BAV199

对脉宽为80ms20ms 的三路外部输入脉冲信号进行计数(对于脉宽不在此范围之内的信号作为杂波滤脉冲输出接口为光耦隔离型,脉冲波形为标准方波,脉冲宽度为80ms20ms,硬件原理如图所示。

电子发烧友网技术编辑点评:本文提出了一种新颖的带脉冲计量的能源管理仪表。采用TERIDIANEnergy Meter IC 71M6533
,利用其片内高精度22 位-ADC 和独立的32 位计算引擎,利用一系列开发工具,结合丰富的电表设计经验,完成了仪表开发。对比传统数据采集器,具有成本低、精度高、直观易读、安装简洁、组网方便等优点。本文选自电子发烧友网2014年12月《