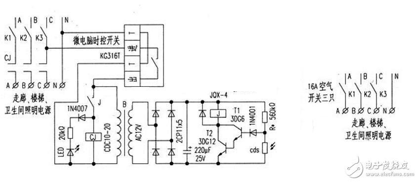
单独使用微电脑时控开关时,一旦在供电时间范围以外出现阴天光照暗的情况。需要提供照明时,因不在供电时间范围内,无法提供照明。同样,如单独使用光控开关,白天光照亮度强时不供电。阴天光照度暗和晚上供电,一直供到天亮才自动断电。而后半夜已无人上班,且电压会升高,一来浪费能源,二则减少灯泡(管)的寿命。所以,将二者结合起来互补,由微电脑时控开关控制着光控开关的供电时间。光控开关再根据光照亮度情况自动控制交流接触器的通与断。从而彻底解决了“长明灯”的现象。
根据需要设置好微电脑时控开关每日供电的开启时间和关闭时间。到开启时间时。微电脑时控开关接通电源,在此时间内照明灯的亮与不亮还取决于光照亮度情况。白天光照亮度强。光控开关内的光敏电阻cds受到光线的照射,电阻值变小,晶体管T1和T2截止,继电器J线圈失电触点断开。交流接触CJ线圈失电不吸合。主触点切断照明供电。当阴天光照亮度弱及晚上时,由于光敏电阻cds受到的光照弱和无光照因而电阻值增大,晶体管T1和T2饱和导通,继电器J得电吸合,通过交流接触器CJ接通照明电源。到了关闭时,间时微电脑时控开关将切断光控开关的电源。光控开关失电后,交流接触器CJ线圈也将失电脱开,主触点切断照明电源。从而达到了智能控制照明之目的。

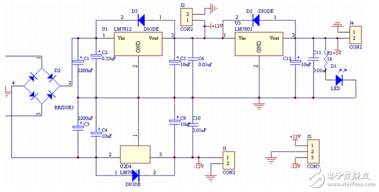
微电脑时控开关采用KG316T型,光控开关为自制。光敏电阻cds是从旧的声控延时开关上拆下的。继电器为JQX-4型,线V,为提高可靠性将两组触点并联。红LED作为光控开关的接通指示。与交流接触器CJ的线圈并联。只要所用元件为正品,焊接无误,即可成功。调试时,先不接交流接触器CJ,用手遮挡光敏电阻上的光线,J吸合,LED亮;手拿开时,J断开,LED灭。调整电阻 R的阻值可调节光控的灵敏度。CJ为20A的交流接触器。线。整个光控开关装在自制的木盒内。微电脑时控开关安装在木盒上面,在木盒的侧面开两个5mm小孔用于安装LED和光敏电阻。木盒放在。配电房窗户边,IED和光敏电阻的面朝窗口。交流接触器安装在配电柜内照明控制空气开关旁,整个控制器即安装完毕。使用时,按KG316T微电脑时控开关的说明设定好每日照明供电的开启时间和关闭时间后,就可投入使用了。
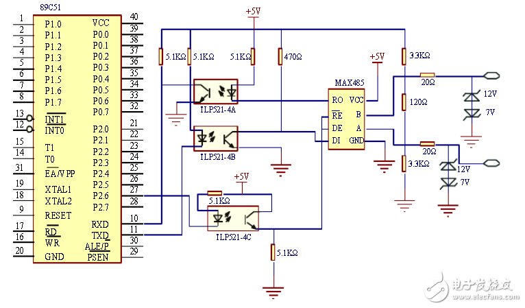
主控制器采用AT89C51单片机作为微处理器,AT89C51是美国ATMEL公司生产的低电压、高性能CMOS 8位单片机,片内含4K bytes的可反复擦写的Flash只读程序存储器和128 bytes的随机存取数据存储器(RAM),器件采用ATMEL公司的高密度、非易失性存储技术生产,兼容标准MCS-51指令系统,片内置通用8位中央处理器(CPU)和Flash 存储单元。 主控制器系统的外围接口电路由键盘、数码显示及驱动电路、晶振、看门狗电路、通信接口电路等几部分组成。主控制器系统的硬件电路原理图如图2-2所示。

在各种分布式集散控制系统中,往往采用一台单片机作为主机,多个单片机作为从机,主机控制整个系统的运行;从机采集信号,实现现场控制;主机和从机之间通过总线所示。主机通过TXD向各个从机(点到点)或多个从机(广播)发送信息,而各个从机也可以向主机发送信息,但从机之间不能自由通信,其必须通过主机进行信息传递。
本系统的有线总线标准支持半双工通信,只需三根线就可以进行数据的发送和接收,同时具有抑制共模干扰的能力,接收灵敏度可达200mV,大大提高了通信距离,在100K bps速率下通信距离可达1200m,如果通信距离缩短,最大速率可达10M bps。在这里使用的是主从式通信方式,主机由主控制器充当,从机为分控制器。主机处于主导和支配地位,从机以中断方式接收和发送数据,主机发送的信息可以传送到所有的从机或指定的从机,从机发送的信息只能为主机接收,从机之间不能直接通信。主机与从机的通信电路图分别如图2-5与图2-6所示。

智能照明技术资料汇总用你的设计智慧点亮智能照明之灯
主机与从机选用的RS485通信收发器芯片为MAX485,它是MAXIM公司生产的用于RS485通信的低功率收发器件,采用单一电源+5 V工作,额定电流为300 A,采用半双工通信方式。它完成将TTL电平转换为RS485电平的功能。MAX485芯片内部含有一个驱动器和接收器。RO和DI端分别为接收器的输出和驱动器的输入端,与单片机连接时只需分别与单片机的RXD和TXD相连即可;RE和DE端分别为接收和发送的使能端,当RE端为逻辑0时,器件处于接收状态;当DE端为逻辑1时,器件处于发送状态,因为MAX485工作在半双工状态,所以只需用单片机的一个管脚控制这两个引脚即可,主机与从机分别使用 P2.6与P1.0脚进行控制;A端和B端分别为接收和发送的差分信号端,当A引脚的电平高于B时,代表发送的数据为1;当A的电平低于B端时,代表发送的数据为0。在进行通信时只需要一个信号控制MAX485的接收和发送即可。同时将A和B端之间加匹配电阻,这里选用120的电阻。

为了提高系统的抗干扰能力,采用光电耦合器TLP521对通信系统进行光电隔离。从机使用单片机的P1.0控制通信收发器MAX485的工作状态,平时置P1.0为低电平,使从机串行口处于侦听状态。当有串行中断产生时判别是否是本机号,若为本机地址则置P1.0为高电平,发送应答信息,然后再置 P1.0为低电平接收控制指令,继续保持P1.0为低电平,使串行收发器处于接收状态;若不是本机地址,使P1.0为低电平,使串行收发器处于接收侦听状态。
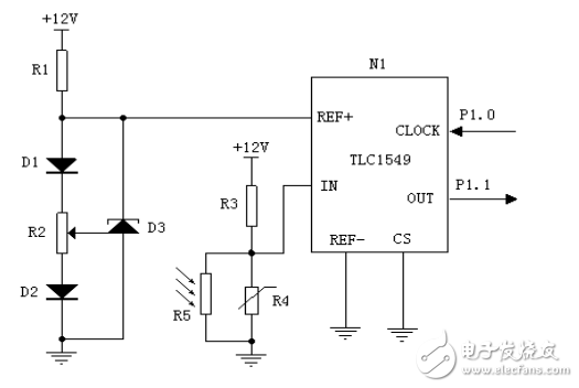
光信号取样电路如图2-7所示,图中主要由光信号采集电路和 A/D模数转换电路组成,其中模数转换是电路的核心。信号经过采集送入A/D转换电路,通过单片机处理后,最终作为系统应用程序进行开关灯判断的依据。 A/D转换器的位数应根据信号的测量范围和精度来选择,使其有足够的数据长度,保证最大量化误差在设计要求的精度范围内。本系统中,信号的测量范围的电压:0.009.99V,精度0.01V。 在本次设计中选用了带串行控制的10位模数转换器TLC1549,它是由德州仪器(Texas Instruments简写为TI)公司生产的,它采用CMOS工艺,具有自动采样和保持,采用差分基准电压高阻抗输入,抗干扰性能好,可按比例量程校准转换范围,总不可调整误差达到()1LSB Max,芯片体积小等特点。同时它采用了Microwire串行接口方式,故引脚少,接口方便灵活。与传统的并行方式接口A/D转换器(例ADC0809 /0808)相比,其单片机的接口电路简单,占用I/O口资源少。

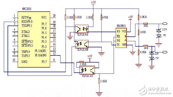
本文基于AT89C2051单片机的智能照明控制系统的设计原理与实现方法。首先根据设计要求用kb体育平台 kb体育在线入口Protel DXP软件绘制出原理图,然后依据原理图选择元器件,在实验板上布置元器件并连接线路,对硬件电路进行测试,检查串行口是否选错,测量电源是否正常,复位电平是否正确,单片机是否起振等等。由于此设计是在相对理想的情况下设计,在实际应用时,需把灯光控制系统和放映设备电源分开。当应用于其他工作场所时,可根据实际需要添加或者减少部分模块,如在道路使用时,则不需要时间控制电路;在室内使用时,还可以添加无线模块,方便控制。
智能照明控制系统的智能化主要体现在两大功能模块上,一个是智能调光装置,另一个就是光照度的检测、显示及补偿装置。下面主要就这两方面来介绍智能照明系统的硬件设计,但这里要特殊申明的是,由于各种原因在硬件的具体制作与实验方面,本人只制作了照度检测、显示及补偿的演示装置。

AT89S51的RST引脚为复位引脚,只要在RST引脚上出现两个机器周期以上的高电平,即可实现复位。本设计采用的是按键复位,如图3-2所示,当按下按键后,电容被短路,RST引脚就处于高电平,就可以达到复位的目的。

AT89S51单片机的时钟信号通常用两种电路形式得到:内部振荡方式和外部振荡方式。内部振荡方式所得的时钟信号比较稳定。在引脚XTAL1和 XTAL2外接晶体振荡器(简称晶振),就构成了内部振荡方式。由于单片机内部有一个高增益反相放大器,当外接晶振后,就构成了自激振荡器并产生振荡时钟脉冲。内部振荡方式的外部电路如下图3-3所示。图中,两个电容起稳定振荡频率、快速起振的作用,其电容值一般在20-30pF。晶振频率的典型值为 6MHz或12MHz,设计中电容取30pF,晶振为12MHz。

本设计中单片机的各管脚的控制功能阐述如下:1、P0口是一组双向I/O端口,它分时提供低8位地址和8位双向数据。在设计中P0.0~P0.7接上发光二极管后与八个上拉电阻相连,用于模拟照度补偿。2、P1口是一个带内部上拉电阻的8位双向I/O端口。本设计中P1口与两个LED数码管相接,构成光照度显示部分。

3、P2口是一个带内部上拉电阻的8位双向I/O端口。设计中,P2.2-P2.4用于外接A/D转换芯片,P2.0和P2.1用于三极管的驱动,P2.5用于采用PWM方式调光,P2.6和P2.7用于实现手动与自动切换及手动调光功能。
4、P3口是一个带内部上拉电阻的8位双向I/O端口。在整个系统中,这8个引脚 还具有专门的第二功能。本设计中用到P3.0和P3.1作为串口输出,RXD与TXD与电平转换芯片MAX232相连,信号经过电平转换后在PC机连接,通过光照度监控系统对光照度进行计算机监控。具体见上图3-4所示


本设计采用LED动态显示方式,使用两个LED数码管进行显示,数码管是共阳极接法,分别显示个位和十位数据。a~h分别与P1口的八根I/O线相连,低电平有效,形成段选线多路复用,它们的公共端则由PNP型三极管8550控制。如果8550导通,则相应的数码管就可以亮,而如果8550截止,则对应的数码管就不能亮,8550是由P2.0,P2.1控制的,这样我们就可以通过控制P2.0、P2.1达到控制某个数码管亮或灭的目的。此外三极管还具有驱动作用,能够使数码管亮度加强。如图3-9所示。
通过数码管显示的电压值,能够反应出光照度的大小,因而就可以根据数码管的显示来进行照度补偿。本设计中利用8个发光二极管作为照度补偿的演示,通过制作表格,建立起电压值和发光二极管点亮的个数两者之间的关系。


本设计中采用PWM方式进行灯光调节,主要采用软件来实现。调光分智能调光和手动调光,通过P2.6和P2.7端口来控制。
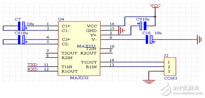
为了使设计的电路更加智能化,能够与当今社会接轨,能够使人们随时地对光照度进行监控,本设计还设置了单片机与PC机的串行通信接口电路,为今后的网络化控制预留了空间。设计中采用单片机作为下位机,PC机作为上位机,利用MAX232作为电平转换来进行串行通讯。 MAX232是MAXIM公司生产的低功耗、单电源双RS232发送/接收器,MAX232芯片内部含有一个电容性电压发生器,可把输入的+ 5V 电源变换成为RS232 所需的10V 电压,所以采用此芯片接口的串行通讯系统只要单一的+ 5V 电源即可。该芯片取用了16引脚的双列直插式封装。

硬件设计过程中控制器是系统的核心部分,它能够控制系统的信号的采集及处理功能,它的性能的好坏决定着系统设计的成败与否,因此,必须对主控制器从功能和应用性能进行选择。可选用控制器主要有可编程控制器(PLC)、单片机两类,它们各有自己的有缺点。
可编程控制器(PLC)是专为在工业环境应用而设计的。它采用一类可编程的存储器,用于其内部存储程序,执行逻辑运算,顺序控制,定时,计数与算术操作等面向用户的指令,并通过数字或模拟式输入、输出控制各种类型的机械或生产过程。它的主要功能是逻辑控制、定时控制、计数控制、步进控制、PID控制、数据控制、通信和联网等。因此它的抗干扰能力强,工作可靠,但其无法读取外部存储器的数据。而本文智能照明控制系统要实现对照明的人性化管理,也就是根据人的控制输入出现相应的照明场景和自动执行相应控制输出相结合,具备很大的灵活性。方便修改相应的场景参数,易于功能扩展,还可以与PC机以及与其它单片机进行通信。
本文介绍的应急灯平时接通市电,处于充足电备用状态,只有当市电突然停电而且周围环境光线突然由强变弱时,能智能判断出这是由于断电引起的黑暗,及时点亮应急灯。经过10分钟后自动关闭,这时人员一般已经撤离到安全地点,无需再提供照明,关闭应急灯还可以防止过度放电损坏铅酸蓄电池。

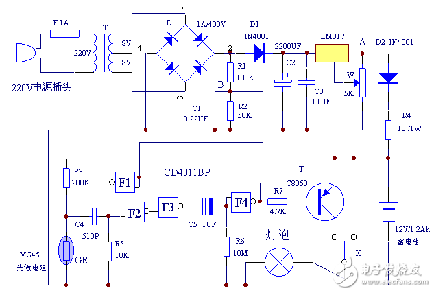
工作原理:全自动应急灯电路由蓄电池恒压限流浮充回路和光控延时回路两部分组成。交流电压通过变压器降压,整流滤波后得到18V的直流电压,由D2、 R4、12V/1.2Ah的铅酸蓄电池和LM317组成恒压、限流浮充电不间断电源,可以确保蓄电池随时处于充足电状态,12V铅酸蓄电池的浮充电压为 14.4V。LM317接成恒压源,W为精密多圈可调电位器,通过调整W可以使输出端A点输出稳定的15.1V直流电压。电阻R4可以限制充电电流大小,D2可以防止市电停电后蓄电池反向放电。 R1、R2、C1、D1、F1组成交流电压检测电路,当交流电压正常时B点经过分压后电压为8伏左右,经过F1反相后输出低电平。当交流电压停电时,因为有D1隔离,所以B点电压迅速跌至0伏,经F1反相后输出高电平。 CD4011BP是COMS型四与非门集成电路,与非门工作的逻辑关系是:只有两个输入端都输入高电平时输出端才输出低电平;只要其中一个输入端输入低电平时就输出高电平。如果将两个输入端并联成一个输入端那么这个与非门等效成一个非门。门电路输入特性为:输入电压小于40%电源电压时为输入低电平;输入电压大于60%电源电压时为输入高电平。
电路原理:路由二极管VD1~VD4组成桥式整流电路,再经R1限流,C1滤波,VD6稳压获得10V直流电压,为7555定时器提供电源。7555定时器和R4、C2构成单稳态触发器。暂稳态持续时间T=1.1R4C2=50。VS是晶闸管,控制灯的亮、灭。其工作原理是:白天当光线照射到光敏电阻RG时,其阻值变得很小,按动按钮SB,7555的2端不能产生幅度低于VCC/3的触发负脉冲,故不能使 7555的3端输出高电平来触发VS使它导通,电灯HL不亮。晚上:RG阻值变大,当按按钮SB时,7555的2端产生了低于VCC/3的低电平脉冲,从而使7555定时器的3端输出约50s的高电平,它触发VS的控制端,使VS导通,电灯亮。50s过后,7555定时器的3端恢复到低电平“O”,晶闸管截止,灯灭。实现了只有夜间按动按钮SB才能使灯亮,而白天按也不亮的智能。既满足了人们照明的需要,又减少了电能的浪费,从而更加有效地节约了电能。

光敏电阻RG选GM3516,7555定时器选CB7555,晶闸管VS选MCR100-8小型塑封单向晶闸管,其他器件按图中标注选择即可参数焊接安装,让光敏电阻朝向明亮处,稍加调试即可使用。此电路由于将市电交流220V直接引入电路板,一不小心易发生触电危险。制作时,请将元件焊接好,并反复检查确认无误后再通电试验,为保证安全,最好将此电路封装在一个小塑料盒内进行操作。
传统室内灯光控制为墙壁开关的简单控制模式,完全由人操控,因为进入室内人员的节能意识不足,随意将所有灯打开,造成能源的浪费。本装置经过智能处理器分析处理再决定灯开关电源最终打开与否,有效地避免了实际教室内部的通电即亮的情况的发生。本设计主要是完成室内灯光的自动调节功能。由光敏电阻进行光线强度的采集,并由光敏电阻的特性得到相应的模拟信号量,交由MSC51单片机,MSC51单片机在接收到信号之后做出相应的处理,给出控制信号,控制继电器的接通与否,从而实现灯光的智能控制。此设计在保证有效照明强度的调解下,合理的控制灯管的数量,从而实现了节能的目的。

解决室内公共照明的电能浪费问题。由光敏电阻采集光强信号,经转换得到数字信号交单片机分析判断处理,再由继电器控制灯光照明电路,最终决定灯光电源开与否,从而节约电能。创新方面,光敏电阻对室内光线感光结合单片机综合控制,改变传统的控制模式,合理控制照明灯的数量。关键点在于信号的采集及 MCS-51逻辑判定部分。本装置由智能处理器进行分析给出控制信号,有别于 传统灯光控制模式。传统室内灯光控制为墙壁开关的简单 控制模式,完全由人操控,因为进入室内人员的节能意识不足,随意将所有灯打开,造成能源的浪费。此外利用光敏电阻进行实时的光强信号的采集,得出实时的光照强度。装置的使用者仅仅需要按照平时的习惯接通电源即可,最终能否打开灯的电源,还得依赖于智能处理器给出的控制信号,整个过程由智能控制器自动完成。最大的三个优势 1、节能 2、造价低廉 3、自动完成灯线强度的调节 本装置适用于类似于学校教室的室内照明环境。目前教室的灯光控制完全由人的意念决定,导致电能的严重浪费。由于此设备造价低廉,线路连接和改造简单,易推广应用,经济效益可观。
控制部分单片机C51及相关外围电路构成。16字×2行的HD44780LCD作为显示器与51相连,实时显示系统状态。当某照明单元出现故障时,通过蜂鸣器发出警报,提示工作人员。DS1302及相关外围电路构成外部定时电路,优点是DS1302有两个供电kb体育平台 kb体育在线入口方式,当使用环境中有电时,通过系统电源获得电能。设施停电时,则通过1 000F的低压大电容供电,且该芯片功耗低,足以满足该芯片正常工作约72 h,这样就保证了系统不用在每次停电来电后都要重置时间。主机整体电路如图3所示。

利用L6561芯片设计的高频主电源如图4所示。L6561是ST公司生产的有源功率因数校正专用芯片,能方便的构成宽电压输入(AC 85~265 V),低谐波含量的PFC电源,能直接驱动IGBT管,且集成了各种保护功能。由于集成度很高,减少了构成系统所需的元器件,降低了损耗,提高了效率。
分机部分采用以MK7A23P/14P系列单片机为控制核心,该单片机具有较强的抗干扰能力,内含RC振荡器、看门狗及复位电路,与MCS51系列单片机相比,省去了很多外围元件,并且内有1 kB OTP方式的ROM,非常适合于各种控制器。该部分通过电力线载波与主机进行通信,从主机获得调亮控制指令控制灯具的亮度或上传灯具自检结果及灯具工作状态等信息。通过热释红外人体检测部分实时的检测人体活动,进而控制经过电子变压器降压后的灯组工作状态。通过SB15型电流检测器将灯具的工作状态传送到 MK7A23P/14P,当灯具工作时,即有电流,反之则无。分机主体电路如图5所示。

人体检测模块由热释红外检测元件RE200B、红外热释电处理芯片BISS0001以及相关外围器件构成。RE200B是接收人体发出红外线的核心元件,是整个电路的信号接收部分。人体检测模块整体设计如图6所示。Q5为光敏三极管,用来检测环境照度。当作为照明控制时,若环境较明亮,三极管会导通,使9脚的输入保持为低电平,从而封锁触发信号Vs。

SW1是工作方式选择开关,当SW1与1端连通时,芯片处于可重复触发工作方式。当SW1与2端连通时,芯片则处于不可重复触发工作方式。输出信号Vo 进入单片机MK7A23P/14P中进行控制。当检测有人时Vo输出高点平,此时MK7A23P/14P的13口将输出高电平,9口输出低电平,则Q1导通,Q4关闭。此时, 大功率LED 关闭,灯组中的射灯将开始工作,同时电流检测器将检测的信息送入MK7A23P/14P中,当检测无电流时说明射灯出现故障通过电力线载波反馈到系统主机。无人时,反之,灯组中大功率LED组打开,射灯将关闭。通过调节13口、9口的输出脉宽可以改变射灯或大功率LED灯组的亮度,通过11口、10口测得分压值可以测定灯组中IED是否工作并将此信息反馈到主机。
照明耗电在各国总发电量中占有很大的比例,对一些照明时间较长、照明场所较多的机构,其照明耗电约占本单位所有耗电的40%。因此,有必要在保证照明质量的前提下,实施照明节能措施。文中设计了一种照明节能控制装置,通过理论和实验证明这种设计方案是可行的并基本达到了预期的设计目的,可以有效地对照明灯具进行节能控制。
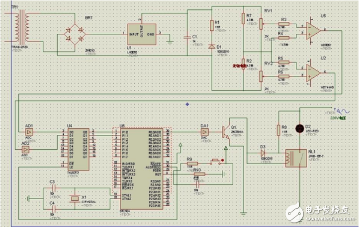
硬件设计的任务是根据系统的设计要求,在所选定的微处理器芯片和其他元器件的基础上,设计出系统的电路原理图,还包括结构设计、印制板设计等。在设计完成后进行试验,以便对其不合理的部分进行修正,并最终确定硬件设计方案和完成印制电路板。中心控制器电路主要包括以下几个部分:(1) 电路核心部分:ARM微处理器、复位电路、晶振电路和电源电路。(2)JTAG电路:实现程序下载与在线) 外围电路:CAN总线通信电路、USB接口、存储电路、LCD液晶显示、键盘电路、串行通讯电路。
中心控制器的微处理器引脚图如图3.2所示,它主要包括芯片中所使用的各个接口的网络标号及与外围电路的连接方式。


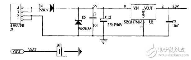
STM32的工作电压为2.0V.3.6V,通过内置的电压调节器提供所需的1.8V电源。当主电源掉电后,通过VBAT脚为实时时钟(RTC)和备份寄存器提供电源。5v电源通过J2端口接入电路,并通过SPXlll7M3.3.3将电源稳压至3.3V。VDDA与VSSA必须分别连到VDD与 VSS,这是为了降低噪声和出错几率。SPXI 1l 7M3.3.3输出电流可达800mA,输出电压的精度在正负百分之一之间,具有电流限制和热保护功能。P6KE6.8A为瞬态抑制二极管,它有效地保护电子线路中的精密元器件,免受各种浪涌脉冲的损坏。电源不仅是核心电路的供电电源,而且还要负责给其他外围电路供电,电源和地之间的电容是用来去耦的,它提高了系统的抗干扰性。
STM32F103VBT6支持三种复位形式,分别为系统复位、上电复位和备份区域复位。除了时钟控制寄存器RCC CSR寄存器中的复位标志位和备份区域中的寄存器以外,系统复位将复位所有寄存器至它们的复位状态。外部复位电路如图3.4所示。

SP809EK.3.1/TR为单功能复位监控器件。当系统上电或电源电压跌落至阈值电压,SP809的复位信号RESET就会产生140ms的复位脉冲,保证系统可靠有效的复位。它的输出典型值为上拉低电平,因此要在RESET--与“电源电压之间加一个上拉电阻Rl。此电路为外部复位,CRESET 连接至lJSTM32F103VBT6的NRST引脚上.低电平有效。
在STM32中,三种不同的时钟源可被用来驱动系统时钟(SYSCLK):HSI振荡器时钟、HSE振荡器时钟和PLL时钟。高速外部时钟信号(HSE)由以下两种时钟源产生:HSE外部晶体/陶瓷谐振器和HSE用户外部时钟。HSI时钟信号由内部8MHz的RC振荡器产生,可直接作为系统时钟或在2分频之后作为PLL输入。LSE(低速外部时钟信号)晶体是一个32.768KHz的低速外部晶体或陶瓷谐振器。晶振电路如图3.5所示。

左图为LSE时钟,它采用32.768kHz夕b部晶振,为实时时钟(RTC)提供一个低功耗且精确的时钟源。LSE晶体通过在备份域控制寄存器里的 LSEON位启动和关闭。右图为HSE时钟,采用8MHz夕b部晶振,负载电容值根据所选晶振选取,为系统提供更为精确的主时钟。为了减少时钟输出的失真和缩短启动稳定时间,晶体和负载电容必须尽可能地靠近振荡器引脚。
智能照明技术资料汇总用你的设计智慧点亮智能照明之灯
近年来,半导体光源正以新型固体光源的角色逐步进入照明领域。按固体发光物理学原理,LED发光效率能接近100 % ,具有工作电压低、耗电量小、响应时间短、发光效率高、抗冲击、使用寿命长、光色纯、性能稳定可靠及成本低等优点。随着LED 价格的不断降低,发光亮度的不断提高,半导体光源在照明领域中展现了广泛的应用前景。LED的伏安特性与普通二极管的伏安特性相同,正向电压的较小波动就会导致正向电流的急剧变化。LED正向电流的大小会随环境温度变化而改变,环境达到一定温度,LED 容许正向电流会急剧降低; 在此情况下, 如果仍旧通过大电流, 容易造成LED 老化,缩短使用寿命,因此LED 在应用过程中需要一个有恒温、恒流控制的,具有可靠保护功能的LED驱动系统。本文介绍了一种智能LED 驱动系统的设计方法。
恒流源在一定的电压和温度变化下,产生电流变化接近于零,具有恒定电流值和很高的动态输出电阻。一般,恒流驱动电路用电子管、晶体管、恒流器件、集成电路、集成稳压器和其他元器件组成。为了适合LED 灯具的应用,恒流源不仅要有较高稳定度和电流输出准确度,而且恒流驱动电路输出电流设计为可调输出。为了保证输出电流的精度,本设计采用单片机系统D /A 转换输出电压,调节恒流源输出电流,原理图如图所示。

此恒流驱动电路属于电流串联负反馈的拓扑结构,其中LED 为负载,R6 为采样电阻。在本设计中,为了实现可调恒流源控制,在运算放大器的同相输入端引入由单片机系统D /A 输出的可调电压信号Vs,使其成为受控恒流源,也就是基准电压。在反向输入端连接采样电阻R6。运算放大器工作在深度负反馈状态,它配合功率MOS 管通过反馈跟随输入基准电压Vs,功率MOS 管与运算放大器的基极相连,用来增加驱动电流。当运算放大器的同相端输入电压恒定时,由于负反馈的存在,保证了输出电压的恒定,从而使流经LED 负载的电流为恒定电流。恒流源的输出电流直接取决于D /A 的输出电压和采样电阻R6 的比值。由于反馈环节中使用了运算放大器,反馈环路的环路增益加大,反馈深度加大,恒流驱动电路的输出阻抗很大,满足使用要求。
单片机系统主要有AT89C51、ADC0809、DAC0800、数码管、按钮等部分组成,单片机系统原理图如图5 所示。

采样模拟电压输入到ADC0809 的输入端,经过ADC0809 转换,输出8 位二进制数到单片机端口,单片机将得到的8 位二进制数,转换成3 位十进制数,显示在数码管上,同时将当前值与基准值相比较,由软件系统做出相应的调整控制。单片机系统软件运算输出一个8 位二进制数值,经由DAC0800实现D /A 转换,输出到DA1 端口,DA1 端口电压输入到恒流驱动电路,调整基准电压VS,实现恒流驱动电路输出电流设计为可调输出。
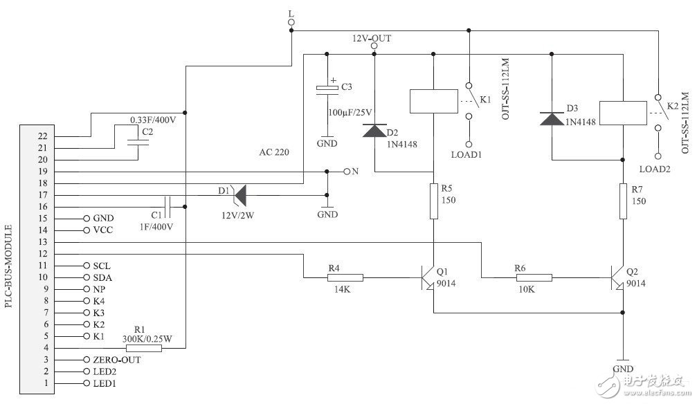
采用PLCBUS-9402393 芯片设计的接收模块电路如图6 所示。一个接收模块可以控制两个照明回路,分别由芯片的12 脚和13 脚控制,每个回路可以设置一个主地址和15 个副地址。接收模块的19 和22 管脚连接电力线,从电力线上接收指令,芯片判断其指令中的目的地址是否与模块某接收到指令后判断其指令中的目的地址是否与模块某回路的地址相同, 如相同按照指令代码对芯片12 脚或13 脚输出高电平,Q1 和Q2 三极管 9014 起放大电流的作用,电流增大至 信号继电器 OJT-SS-112LM 动作电流后,使继电器 线 闭合,照明回路LOAD1 或LOAD2 导通,灯光打开。如按照指令芯片12 和13 管脚无高电平输出或输出值小于信号继电器动作电流时, 则相应照明回路关断,灯光关闭。接收模块执行完控制指令后将发送反馈信息给控制模块。墙壁开关可安装在接收模块后,只有在模块供电后, 才能使用墙壁开关打开灯光,这样可以有效节约电能。

芯片的5,6,7,8 管脚分别连接4 个按钮K1,控制模块电路如图7 所示。K1,K2,K3,K4, 通过对芯片的预设置可以使每个按钮发送不同的地址控制指令,例如设置K1 触发时芯片向电力线 on 指令,则当按钮K1 按下时,模块发送B_ 指令,地址为B1 的接收模块的相应照明回路的开关将闭合,灯光打开。设置K2 触发时芯片向电力线 off 指令,则当按钮K2 按下时,模块发送B1 off 指令,地址为B1 的接收模块的相应照明回路的开关将打开,灯光关闭。芯片的1 0 和1 1 脚连接PC 或 MCU 进行通讯,可完成发出控制指令和对模块芯片设置功能。

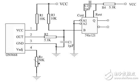
照度传感器采用On9668,是一个可实现光控阀值可调的光电集成传感器。电路如图8,图9 所示。控制模块电路中的按钮K1,K2,K3,K4 采用照度传感器电路代替, 芯片PLCBUS-9402393 的5,6,7,8 管脚各连接一个照度传感器。当环境亮度达到照度传感器Uadj 设置值时,OUT 管脚输出高电平或低电平,OUT 管脚连接单稳态触发器,这样从Q 端输出脉冲信号,输入到PLCBUS-9402393 芯片管脚5,6,7,8 端, 相当于触发控制模块电路的K1,K2,K3,K4 任意按键,就可发出相应控制指令。图8 为环境照度大于设定值时,发送触发脉冲的电路,图9 为环境照度低于设定值时,发送触发脉冲的电路。


传感器模块作为发射器使用,传感器模块连接两个亮度传感器。每个接收器有不同地址。假设暗区接收器地址为B1,亮区接收器为B2,也可将所有同侧教室的暗区接收器设为B1,亮区接收器设为B2,照度传感器检测到低于特定照度时,传感器模块K1 就会触发系统发送B1 on 指令, 所有地址为B1 的模块都会接收指令从而供电,教室暗区的灯就会打开; 当另一照度传感器检测到高于特定照度时,暗区传感器模块K2 就会动作,发送B1 off 指令,所有地址为B1 的模块都会接收指令断电,教室暗区的灯就会关闭。这样实现暗区灯光根据本区域的实际亮度进行自动打开和关闭,保障教室一定的照度。
照明系统与人民生活息息相关,但当今绝大部分照明系统都是利用各类普通开关进行灯具的打开和关闭,灯光亮度调节也是通过普通的调光开关进行相应的调节。每次进行照明系统的操作都必须走到开关处才能完成,而且一个开关一般只能对应一路灯具,导致需要安装很多开关,因此非常有必要生产一种集调光和开关于一体的无线遥控发射接收器,这将使人们可自由的在任何地方都可对照明系统进行相应的开关和调光,基于这种思路,本文设计了一种新型无线遥控智能照明系统,下面对这种系统的几个重要组成部分的研究与设计过程作一详细介绍。

无线遥控信号接收模块由超再生检波、放大、整形电路组成。由遥控器发射出的载波高频信号,经接收模块的电容和电感,由三极管等组成的接收电路感应而来的信号放大检波,送进三极管放大电路进行电压放大,再送入集成运算放大器进行放大整形,将遥控器载波信号内的调制信号完全复原后送入单片机的输入引脚后进行数据译码,图为无线遥控信号接收模块。

在无线遥控信号译码处理系统设计中,传统的方法都是采用专用无线遥控信号接收芯片,但这种方法在照明系统设计中带来了种种限制,例如该芯片输出的信号无法实现灯光的调节,输出信号引脚的数目有限,外围电路较多导致体积较大等。因此直接采用了***义隆公司生产的单片机取代无线译码芯片及其外围电路。
在灯光控制系统设计过程中,采用了单片机控制双向晶闸管达到控制灯具的开关和调光的目的,前面介绍无线遥控发射器的设计时候提到其键盘按照发射的信号分为:“按键一次发组无线信号。键盘按下后发射连续多组无线信号,直到键盘松开信号才结束。

在无线遥控智能照明系统的设计过程中,无线数据信号读取过程中引起的错码率和调光算法的优劣对整个系统的影响非常明显,在整个设计过程中利用前面讲解的方法实现了要求的功能,其错码率低于,调光时灯光变化非常连续。相信投入市场后该产品会以良好的实用价值取得良好的市场效益。介绍了无线遥控发射接收装置的设计研究过程,在无线遥控发射和接收装置中,传统的方法是采用专用的无线遥控发射和接收芯片。
系统采用单片机为控制器,用热释人体红外传感器和光照强度传感系统来检测室内有无人员及室内光强,提出了一个智能照明控制系统的原理框图,并在此基础上设计了智能照明控制系统的部分硬件电路,该系统采用模块化结构设计,条理清晰,便于改进和扩充。同时还具有体积小,控制方便,可靠性高等优点,可以满足办公场所智能照明控制的要求,以达到节能目的。
室内环境光采集电路如图2所示。工作原理为当办公场所室内自然光光照强度高于一定程度时(即设定参数),则光敏三极管D5呈现低阻状态即小于1 k,三极管Q1的基极电压将增大,使三极管Q1饱和导通,就会使三极管Q1集电极输出低电平,不参与其工作。当办公场所室内自然光光照强度小于一定程度时(即设定参数),则光敏三极管D5呈现高阻状态大于100 k,使三极管Q1截止,Q1的集电极输出高电平,参与其电路工作。其中可变电阻R24是作为调节室内环境光光照强弱灵敏度参数的器件,其阻值的大小,将会是三极管Q1在不同的室内环境光照强度参数下导通,而R3、C1组成的电路是防止外界干扰而设计的,具有防干扰的作用。

探测人体是否在办公场所室内时,探测人体是否存在的热释电红外传感器要具有灵敏度高、稳定性好、抗干扰性强、具有延时性好的功能,选取时应根据办公场所的工作时间等因素而定,通常选用HT-208型号的热释电红外传感器,根据此芯片的功能特点设计的人体信号采集电路如图3所示。其中的热释电红外传感器的 1 号端引脚外接电源信号,2号端引脚外接采集信号,常要接一个电容量为6800pF的电容器与3号端引脚相连接,而3号端引脚是外接地的,所以热释电红外传感器是用2号端引脚与单片机AT89S52的P3.3引脚端相连接的,而为了增强信号采集的稳定性即热释电红外传感器探测的稳定可靠,常在单片机的引脚端口处再接一个100 k的上拉电阻。
在该电路中有看门狗定时器、自动复位、电压门限监测的功能,在系统上电、掉电和供电电压不足时,单片机和总线逻辑状态是不确定的,会使MAX705芯片的 RESET引脚端输出复位信号给单片机使单片机维持在复位状态,以避免控制的错误。电路如图4所示。为了使复位更加可靠,在复位输出端外接一个10 k的上拉电阻,并与AT89C52的复位端相连。所以在VCC端的电压低于复位电压时,系统就保持在复位状态。为检测电源电压将电源Vin与PFI引脚端相连接,在PFI端的电压低于1.24 V时,就由PFO端输出示警信号,而WDI端是由内部定时器控制,当WDI为低电平时,为该系统提供保护,才可避免因死机、程序跑飞、死锁等情况的发生,使系统正常工作。

本系统是以AT89S52单片机为主控核心,以环境光强弱信号、人体存在状况为主要的输入参数,通过相关电路的驱动,实现办公场所照明日光灯的智能控制,它比传统人式的人工管理办公场所的灯光更加合理、更有效地提高了自然光在办公场所里的利用,避免了电能源浪费;同时本系统加入了时间控制参数,使办公场所里的灯光控制更加符合工作作息时间。
智能照明技术资料汇总用你的设计智慧点亮智能照明之灯